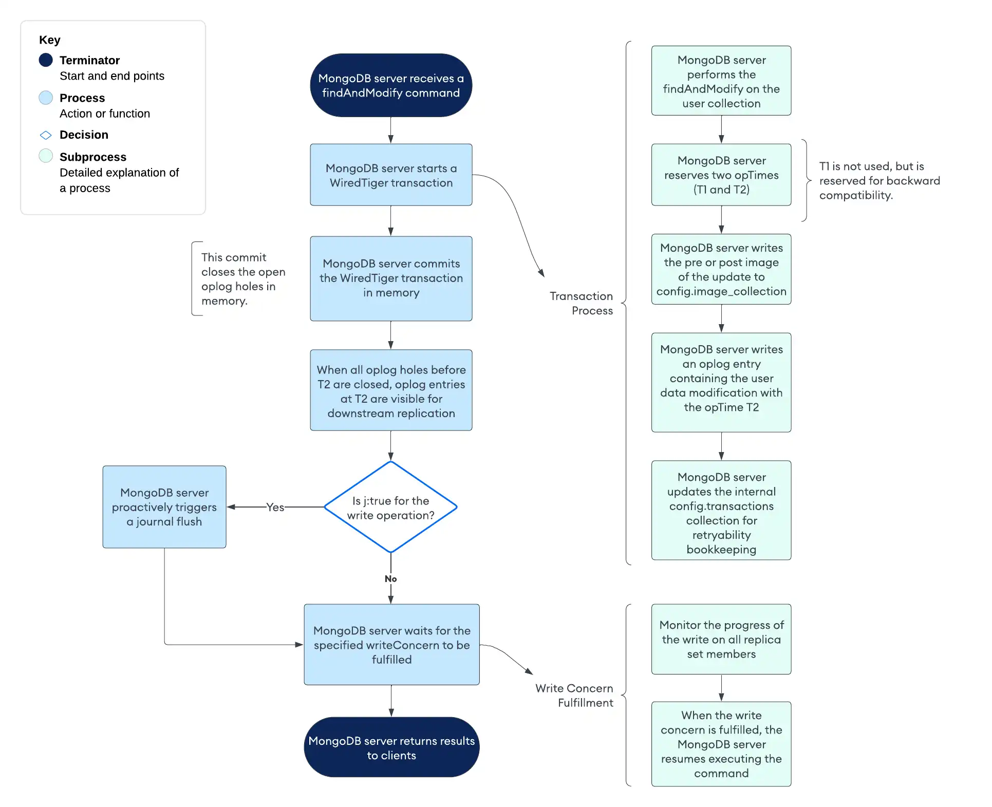
これらの図は、プライマリとセカンダリのレプリカセット メンバーでの findAndModify操作のライフサイクルを示しています。 他の書込みコマンドのライフサイクルは同様ですが、結果として得られる oplog エントリの数は異なる場合があります。
プライマリ ノードでの書込みライフサイクル

クリックして拡大します
セカンダリ ノードでの書込みライフサイクル

クリックして拡大します
これらの図は、プライマリとセカンダリのレプリカセット メンバーでの findAndModify操作のライフサイクルを示しています。 他の書込みコマンドのライフサイクルは同様ですが、結果として得られる oplog エントリの数は異なる場合があります。