Make the MongoDB docs better! We value your opinion. Share your feedback for a chance to win $100.
Click here >
Docs 菜单
Docs 主页
/ /

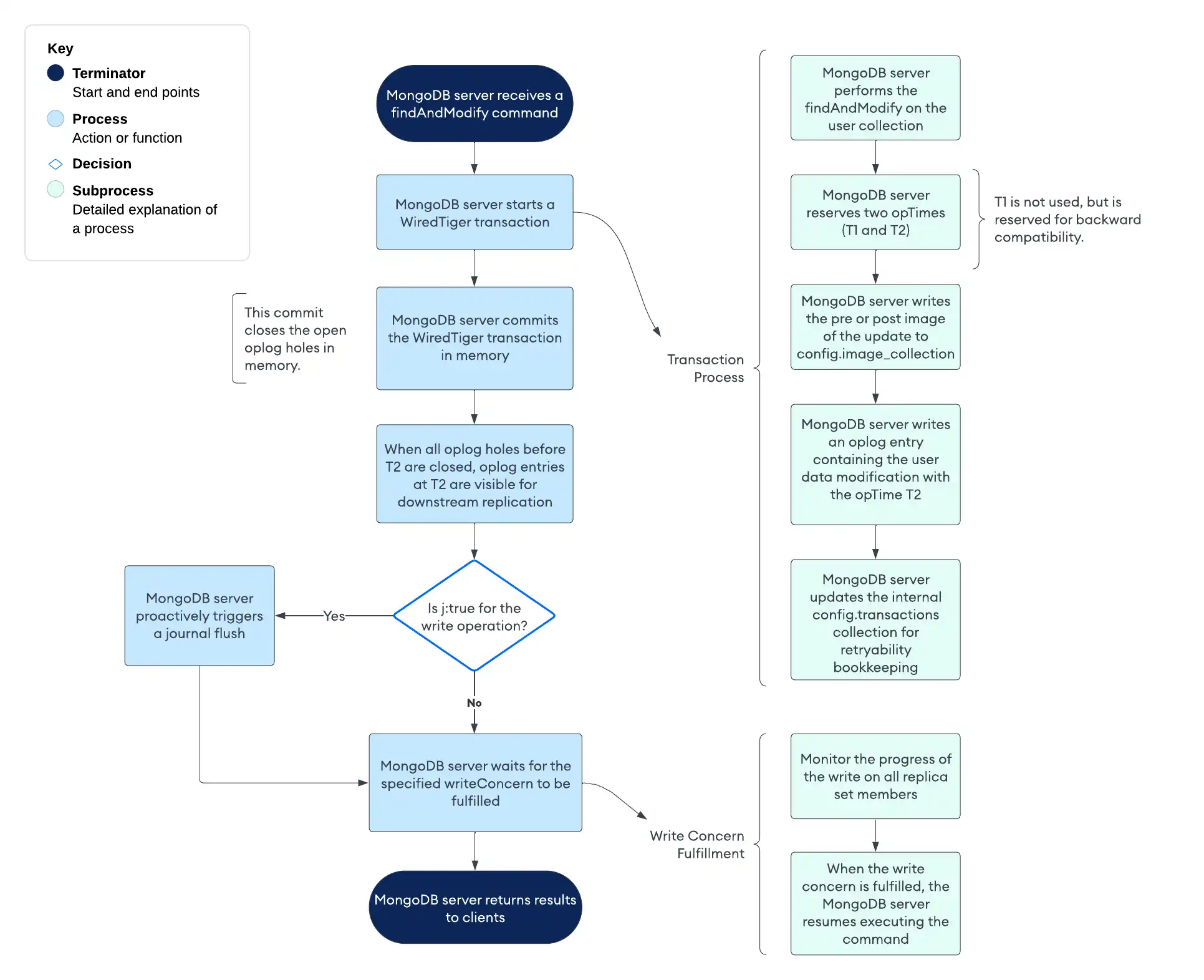
写入生命周期图

这些图表显示了对主节点 (primary node in the replica set)和从节点(secondary node from replica set)副本集成员执行 findAndModify操作的生命周期。 其他写入命令的生命周期类似,但生成的oplog条目数可能不同。

针对主节点的 findAndModify 命令的生命周期
点击放大
针对从节点成员的 findAndModify 命令的生命周期
点击放大

后退

写关注

在此页面上