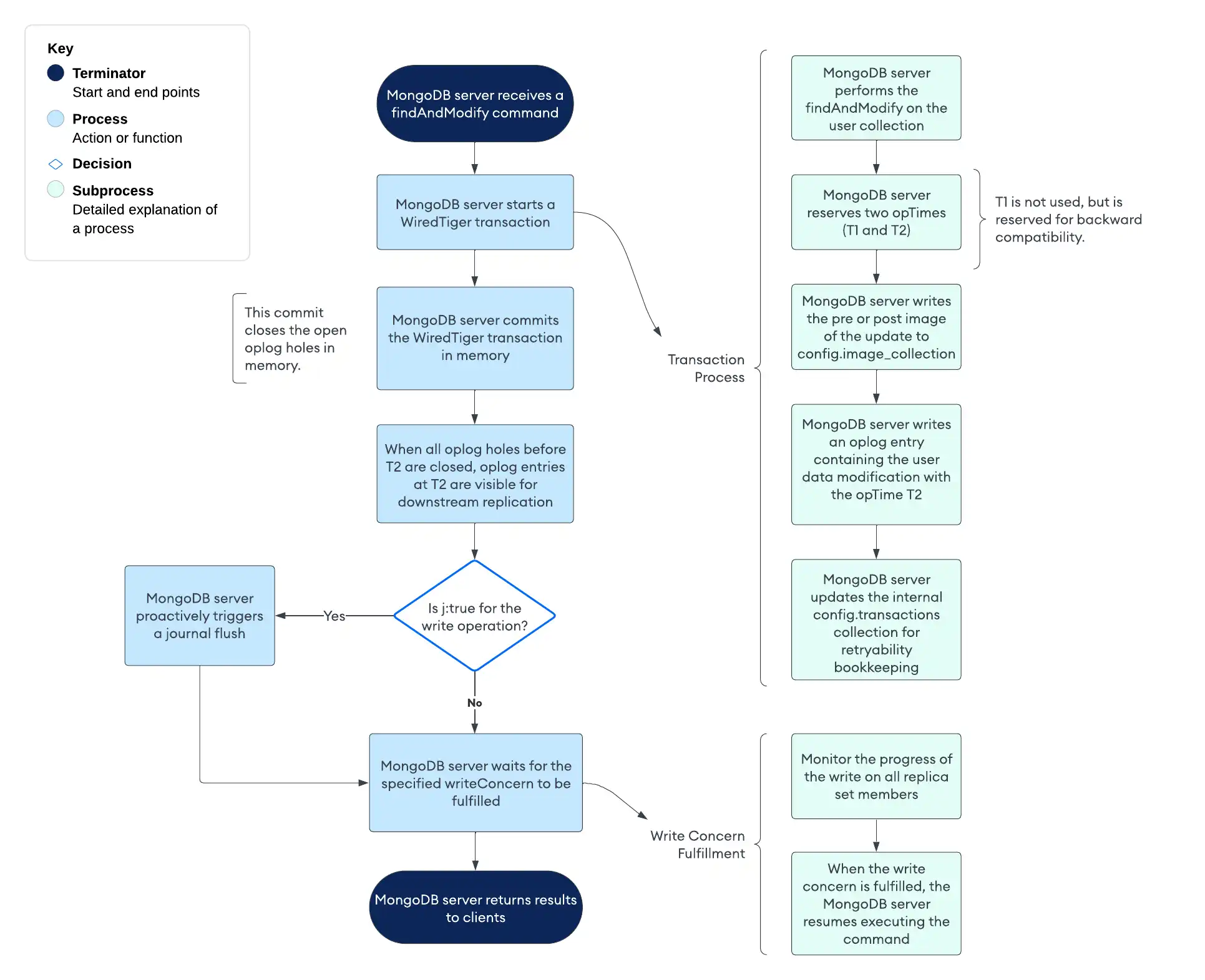
These diagrams show the lifecycle of a findAndModify
operation on primary and secondary replica set members. The lifecycles
of other write commands are similar, but the number of resulting oplog
entries may vary.
Write Lifecycle on a Primary Member

click to enlarge
Write Lifecycle on a Secondary Member

click to enlarge