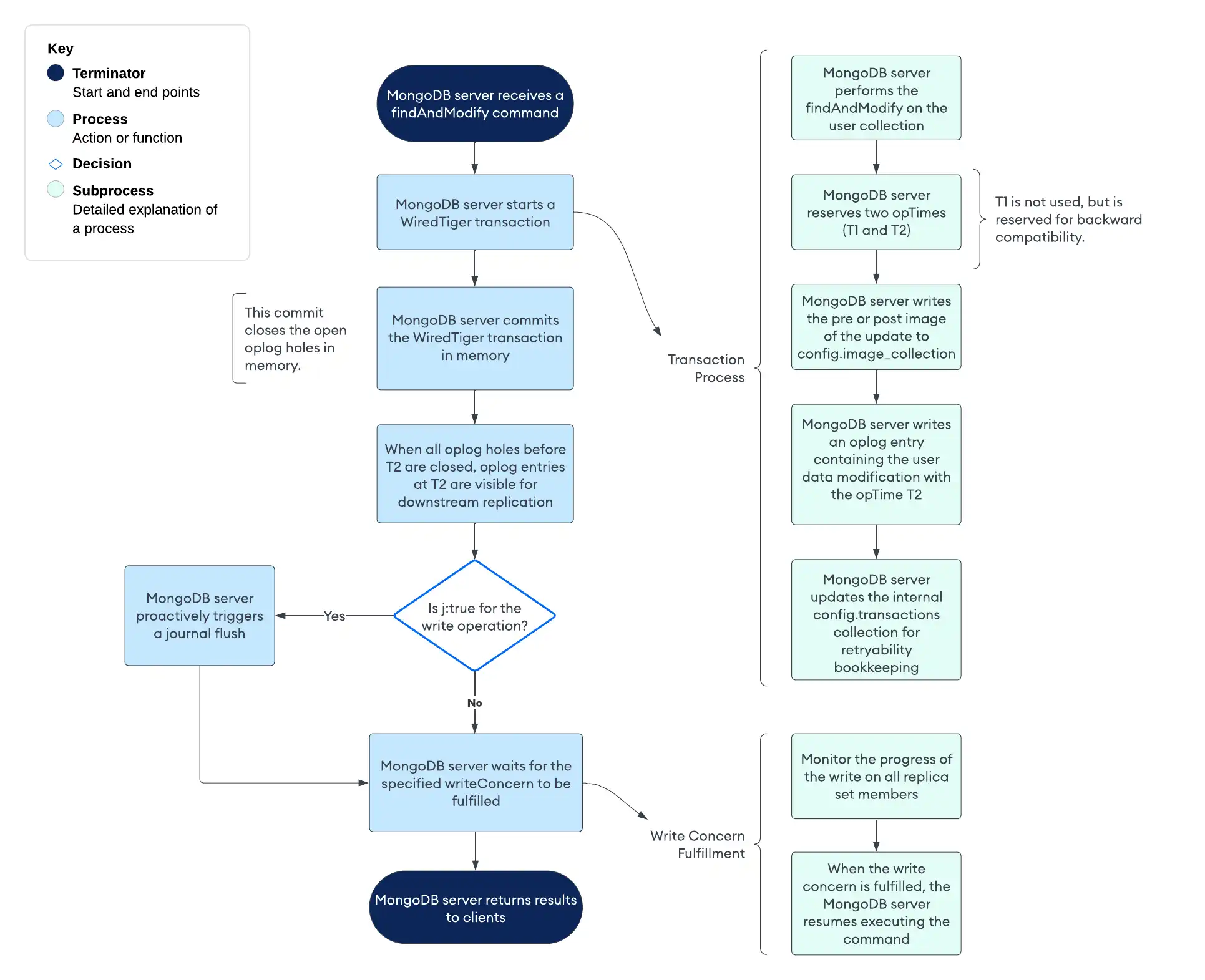
Estes diagramas mostram o ciclo de vida de uma operação findAndModify em nós primários e secundários do conjunto de réplicas. Os ciclos de vida de outros comandos de gravação são semelhantes, mas o número de entradas de oplog resultantes pode variar.
Escrever o ciclo de vida em um membro primary

clique para ampliar
Escrever o ciclo de vida de um membro secundário

clique para ampliar