Make the MongoDB docs better! We value your opinion. Share your feedback for a chance to win $100.
Click here >
Docs Menu
Docs Home
/ /

라이프사이클 다이어그램 쓰기

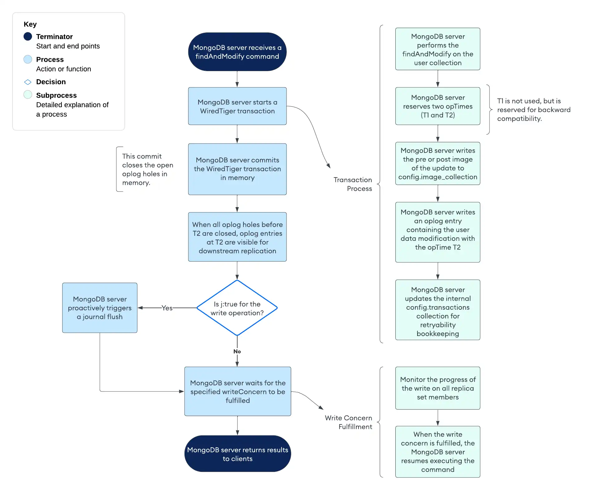
이 다이어그램은 프라이머리 및 세컨더리 복제본 세트 멤버에 대한 findAndModify 작업의 수명 주기를 보여줍니다. 다른 쓰기 (write) 명령의 수명 주기는 비슷하지만 결과 oplog 항목의 수는 다를 수 있습니다.

프라이머리 멤버에 대한 findAndModify 명령의 수명 주기
클릭하여 확대
세컨더리 멤버에 있는 findAndModify 명령의 수명 주기
클릭하여 확대

돌아가기

쓰기 고려

이 페이지의 내용