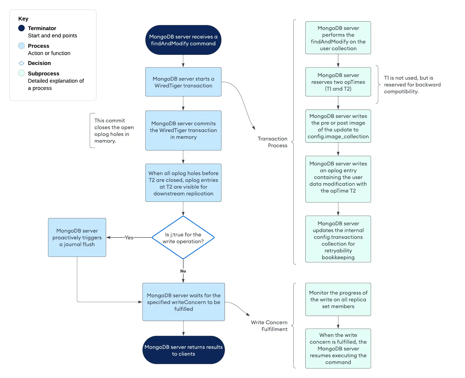
Estos diagramas muestran el ciclo de vida de un findAndModify
operaciones en los miembros principales y secundarios del conjunto de réplicas. Los ciclos de vida de otros comandos de guardar son similares, pero el número de entradas resultantes en el oplog puede variar.
Escribir ciclo de vida en un miembro principal

haga clic para ampliar
Guardar el ciclo de vida en un miembro secundario

haga clic para ampliar