Hi @Ahmed_Alkbany,
Welcome to the MongoDB Community forums ![]()
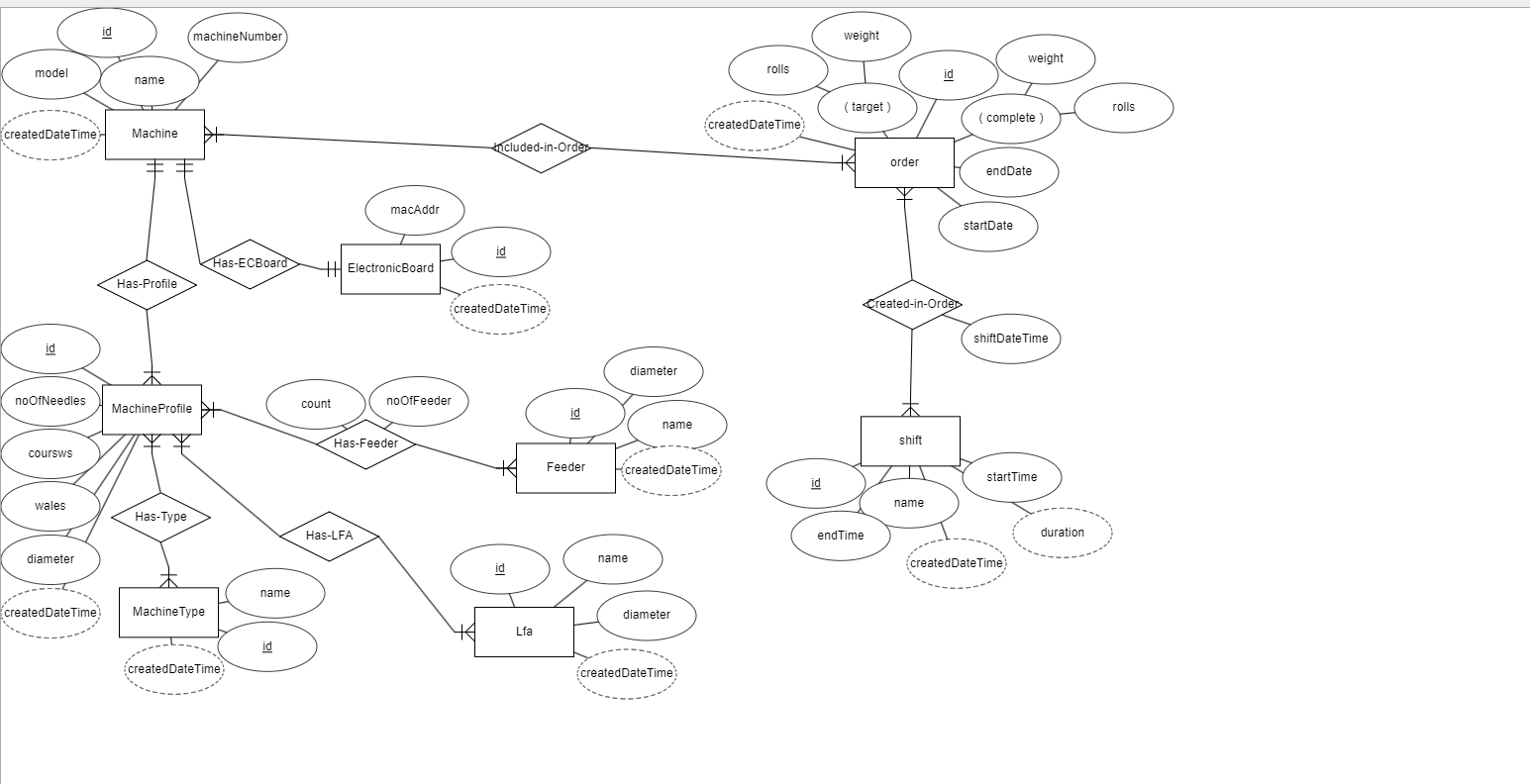
I hope community member can provide you their insight on your ERD design.
In MongoDB, there are some rule of thumb in which one of them is: Data that is accessed together should be stored together . To learn more about this you can refer to this article Separating Data That is Accessed Together | MongoDB.
However, if you’re starting your MongoDB journey, I would recommend the following resources. This will help you understand the basics of data modelling in MongoDB and help you design a schema following best practics:
- MongoDB Schema Design Best Practices
- Data Model Design
- Schema Design Process
- 6 Rules of Thumb for MongoDB Schema Design: Part 1
- The free MongoDB University courses, especially MongoDB Data Modeling Path
In case you are looking for the data modeling tools → Check out Hackolade Studio.
I hope it helps!
Best regards,
Kushagra
