Resources

Master the Future of AI: MongoDB & Python Development Series

The gap between a basic application and a sophisticated, AI-driven platform is found in the data layer. To build the next generation of intelligent software, you need a data platform that handles complex, semi-structured data with the same fluidity that Python handles logic. This five-part masterclass series is designed to take you from the architectural fundamentals of the document model to the cutting edge of autonomous AI agents. Through hands-on sessions, we’ll explore how to leverage PyMongo, LangChain, and LangGraph to build scalable, high-performance applications that don't just store data—they reason with it. Part 1: MongoDB Overview February 11 - 10 a.m. GMT Discover the core concepts and architectural strengths of MongoDB and learn about the document model and why MongoDB is a powerful choice for building modern, scalable applications. Part 2: MongoDB CRUD Operations in Python February 25 - 10 a.m. GMT Learn how to translate familiar SQL operations into MongoDB’s Python-based Query API to perform create, read, update, delete (CRUD) operations using PyMongo. Part 3: Vector Search with MongoDB and Python March 11 - 10 a.m. GMT Gain the practical knowledge required to implement vector search and similarity indexing natively within MongoDB Atlas to power semantic search and intelligent discovery. Part 4: RAG with MongoDB and Python March 25 - 10 a.m. GMT Master the skills to architect RAG applications by optimizing retrieval-augmented generation workflows that ground your LLMs in real-time, proprietary data. Part 5: Agents with MongoDB and Python April 8 - 10 a.m. GMT Learn how to orchestrate autonomous agents using LangGraph and Python to manage complex, multi-step AI tasks with reliable data storage strategies. Don't miss this opportunity to level up your development stack and stay ahead of the AI curve. This is an engaging, educational environment where you can get your specific technical questions answered directly by our expert presenters during the live Q&A. Additionally, by completing the series, you’ll earn an official MongoDB Skill Badge to prove your proficiency in these essential modern technologies.

Submit

Master the Future of AI: MongoDB & Python Development Series

The gap between a basic application and a sophisticated, AI-driven platform is found in the data layer. To build the next generation of intelligent software, you need a data platform that handles complex, semi-structured data with the same fluidity that Python handles logic. This five-part masterclass series is designed to take you from the architectural fundamentals of the document model to the cutting edge of autonomous AI agents. Through hands-on sessions, we’ll explore how to leverage PyMongo, LangChain, and LangGraph to build scalable, high-performance applications that don't just store data—they reason with it. Part 1: MongoDB for Python Builders: MongoDB Overview February 4, 11:00 a.m. ET Discover the core concepts and architectural strengths of MongoDB and learn about the document model and why MongoDB is a powerful choice for building modern, scalable applications. Part 2: MongoDB for Python Builders: MongoDB CRUD Operations in Python February 18, 11:00 a.m. ET Learn how to translate familiar SQL operations into MongoDB’s Python-based Query API to perform create, read, update, delete (CRUD) operations using PyMongo. Part 3: MongoDB for Python Builders: Vector Search March 4, 11:00 a.m. ET Gain the practical knowledge required to implement vector search and similarity indexing natively within MongoDB Atlas to power semantic search and intelligent discovery. Part 4: MongoDB for Python Builders: RAG March 18, 11:00 a.m. ET Master the skills to architect RAG applications by optimizing retrieval-augmented generation workflows that ground your LLMs in real-time, proprietary data. Part 5: MongoDB for Python Builders: Agents April 1, 11:00 a.m. ET Learn how to orchestrate autonomous agents using LangGraph and Python to manage complex, multi-step AI tasks with reliable data storage strategies. Don't miss this opportunity to level up your development stack and stay ahead of the AI curve. This is an engaging, educational environment where you can get your specific technical questions answered directly by our expert presenters during the live Q&A. Additionally, by completing the series, you’ll earn an official MongoDB Skill Badge to prove your proficiency in these essential modern technologies. By registering for this webinar, you are automatically registered for all 5 parts of this series and will be sent reminders prior to each webinar.

Watch webinar →

Modern AI Applications with MongoDB: From Data to Intelligence

The jump from an AI prototype to a production-ready application requires more than just a model connection. It requires a data strategy that handles the complexity of the real world. To build applications that are truly intelligent, you need a platform that manages vector embeddings, handles multimodal data types, and scales horizontally as your agentic workflows grow. We’ve designed this three-part technical series to take you through that exact evolution. Join MongoDB solution architects for a hands-on look at the architectural shifts defining the next generation of software. We’re moving beyond the basics to show you how to ground your large language models (LLMs) in context and empower them to take autonomous action. The Curriculum Part 1: Intro to Vector Search January 16, 11:30am SGT Stop relying on rigid keyword matching. We explore the fundamentals of vector search, explaining how embeddings represent unstructured data and how to implement semantic search within MongoDB Atlas to create more intuitive user experiences. Part 2: Building RAG Applications Using Multimodal Data January 27, 11:30am SGT Intelligence is only as good as the context it’s given. Learn how to build retrieval-augmented generation (RAG) pipelines that leverage text, images, and video. We’ll demonstrate how to ground your models in real-time data to reduce hallucinations and improve accuracy. Part 3: From RAG to Agentic Systems February 5 , 11:30am SGT The frontier of AI is agentic. We explore how to move from passive retrieval to autonomous systems. See how to build agents that use RAG to inform their decisions, orchestrate complex tasks, and execute business logic independently using MongoDB’s scalable infrastructure. What You’ll Learn Architectural Mastery: Understand the transition from traditional search to vector-based semantic retrieval. Multimodal Integration: Learn to manage and query diverse data types to provide richer context for your LLMs. Agentic Orchestration: See live builds of autonomous systems that perform tasks and make decisions. Production Scaling: Discover how to use MongoDB’s flexible schema and horizontal scaling to support complex AI workflows. Register once to gain access to all session recordings, technical resources, and sample code.

Watch webinar →

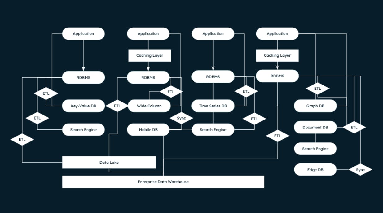
Data Modeling Mastery: Relational to MongoDB Document Architecture

Join our three-part workshop series to master the transition from relational models to MongoDB’s document architecture, covering everything from schema methodology to advanced analytics. Master the art of document modeling to build faster and more efficient applications. This series bridges the gap between theory and practice by walking you through real-world scenarios. We will cover the essential methodology and specific design patterns you need to know, followed by a deep dive into the Query API to help you extract insights from your data. Part 1: Data Modeling Methodology January 14 - 10 a.m. GMT Unlock the true power of your data with the MongoDB Query API and the Aggregation Pipeline. As your data evolves in complexity, these high-precision tools become indispensable for intelligently retrieving, processing, and analyzing your rich JSON documents. Part 2: Design Patterns & Anti-Patterns January 21 - 10 a.m. GMT Get hands-on experience with common schema design patterns, such as Extended Reference and Computed patterns, while learning exactly what not to do. We will identify performance-killing anti-patterns like unbounded arrays so you can ensure your database remains performant at scale. Part 3: From SQL to MongoDB Query API January 28 - 10 a.m. GMT Transform your existing SQL knowledge into MongoDB prowess. In this final session, you will master CRUD operations and learn to build aggregation pipelines that extract powerful insights and analytics from your data. What you’ll gain: ✅ A proven step-by-step framework for modeling document relationships. ✅ Strategies to utilize design patterns and avoid performance bottlenecks. ✅ Practical skills to translate SQL concepts into efficient MongoDB queries. Reserve your spot now and join us for any or all sessions.

Save Your Seat

The Modern Data Architecture Mastery Series

You're building the next great application. You need a data platform that doesn't just keep up, it propels you forward. That's why we've assembled this educational series: a practical deep dive into the most vital techniques for scaling, designing, and integrating modern data architectures with MongoDB. We're getting past the hype and giving you the hard-won knowledge that top engineering teams rely on. We've designed five focused sessions—each one a building block for your expertise. Webinar #1: Relational to Document Model Move beyond fixed tables and discover how to translate your familiar SQL and relational concepts into MongoDB's document model, designing flexible relationships and using schema validation for efficient, well-structured application data. Watch Webinar #1 on-demand now Webinar #2: Vector Search Fundamentals Unlock the power of AI-driven search by learning the core concepts of MongoDB Atlas Vector Search, covering everything from indexing and embedding creation to advanced retrieval strategies for building intelligent application experiences. Watch Webinar #2 on-demand now Webinar #3: RAG With MongoDB Master the process of building high-performance retrieval-augmented generation (RAG) applications by integrating vector search and optimizing the retrieval workflows that are essential for creating robust, contextually rich large language model (LLM) powered apps. Watch Webinar #3 on-demand now Webinar #4: AI Agents With MongoDB Get the practical know-how for building and deploying autonomous AI agents, focusing on effective orchestration, optimal data storage strategies, and the critical integration of AI models with real-time database capabilities. Watch Webinar #4 on-demand now Webinar #5: Sharding Strategies Learn the essential techniques for horizontal scaling by designing, implementing, and managing sharded clusters that are engineered to maintain peak performance and handle immense data growth. Watch Webinar #5 on-demand now This is your opportunity to spend time with the experts who live and breathe this technology. We're not just presenting—we're here to answer your questions live, giving you direct access to the specialized knowledge you need to execute your projects. As a bonus, when you attend a webinar in the series, you can earn a MongoDB Skills Badge. Skill Badges validate your expertise with a shareable digital badge and entry into the Credly Talent Directory, boosting your efficiency and career visibility. They also demonstrate your commitment to continuous learning and professional growth. Don't miss out on this concentrated course in modern data mastery; register for the entire series now . And here's the best part: Even if your schedule doesn't align with every session, registering guarantees you'll automatically receive a link to watch all the recorded sessions on-demand as soon as they're available.

Watch webinar →

Intro to MongoDB 3-Part Webinar series

Ready to elevate your database game? Register for the "Intro to MongoDB Series" and unlock the full potential of MongoDB’s modern data platform. This three-part webinar series is your essential guide to mastering MongoDB, from initial deployment to advanced querying and data modeling. Webinar #1: Intro to MongoDB Join Senior Developer Advocate Jesse Hall as he demystifies MongoDB and showcases the unparalleled advantages of the document data model. This session is your fast track to getting up and running with MongoDB Atlas. In this webinar, you’ll learn how to: Create your first cluster, add an IP address, and set up a database user. Load sample data using a Next.js e-commerce demo app. Connect to your database effortlessly. Watch Webinar #1 on-demand now Webinar #2: Intro to Data Modeling Ever wondered how to perfectly design your data for an application? This webinar tackles that frequently asked question head-on. We’ll explore the crucial considerations for effective data modeling, ensuring your application performs at its peak. You will learn: The key differences in data modeling between MongoDB and RDBMS. Essential considerations for modeling data specifically with MongoDB. How to supercharge the document model using powerful schema design patterns. Watch Webinar #2 on-demand now Webinar #3: Intro to Queries and Aggregation Unlock the true power of your data with the MongoDB Query API and the Aggregation Pipeline. As your data evolves in complexity, these high-precision tools become indispensable for intelligently retrieving, processing, and analyzing your rich JSON documents. We'll cover: Best practices you can leverage to avoid commonly observed anti-patterns Optimizations MongoDB performs during aggregation pipeline parsing. Tips and tricks to significantly improve your query performance. Watch Webinar #3 on-demand now

Watch webinar →

Intro to MongoDB 3-Part Webinar series

Ready to elevate your database game? Register for the "Intro to MongoDB Series" and unlock the full potential of MongoDB’s modern data platform. This three-part webinar series is your essential guide to mastering MongoDB, from initial deployment to advanced querying and data modeling. Webinar #1: Intro to MongoDB Join Senior Developer Advocate Jesse Hall as he demystifies MongoDB and showcases the unparalleled advantages of the document data model. This session is your fast track to getting up and running with MongoDB Atlas. In this webinar, you’ll learn how to: Create your first cluster, add an IP address, and set up a database user. Load sample data using a Next.js e-commerce demo app. Connect to your database effortlessly. Watch Webinar #1 on-demand now Webinar #2: Intro to Data Modeling Ever wondered how to perfectly design your data for an application? This webinar tackles that frequently asked question head-on. We’ll explore the crucial considerations for effective data modeling, ensuring your application performs at its peak. You will learn: The key differences in data modeling between MongoDB and RDBMS. Essential considerations for modeling data specifically with MongoDB. How to supercharge the document model using powerful schema design patterns. Watch Webinar #2 on-demand now Webinar #3: Intro to Queries and Aggregation Unlock the true power of your data with the MongoDB Query API and the Aggregation Pipeline. As your data evolves in complexity, these high-precision tools become indispensable for intelligently retrieving, processing, and analyzing your rich JSON documents. We'll cover: Best practices you can leverage to avoid commonly observed anti-patterns Optimizations MongoDB performs during aggregation pipeline parsing. Tips and tricks to significantly improve your query performance. Watch Webinar #3 on-demand now

Watch webinar →